Information
各種情報提供
紛争解決サービス
本機関では、送配電等業務に関する電気供給事業者間のあっせん・調停手続を行う組織を設けております。
あっせん・調停手続の概要
当機関のあっせん・調停手続を利用できる方「電気供給事業者」
電気事業法で「電気を供給する事業を営む者」と定義されており、小売電気事業者、発電事業者といった電気事業者の皆さま、発電事業者に該当しない小規模な発電設備で売電事業を営む事業者の皆さまは、当機関の紛争解決サービス利用できます。
利用方法
利用を希望する方は、当機関の「紛争解決対応室」までご連絡ください。
あっせん・調停手続を行う「紛争解決パネル」
あっせんと調停
あっせん手続では必ずしも和解案の提示は行われず、あくまで当事者間の歩み寄りを尊重する手続です。その中で、当事者が紛争解決パネルによる調停案の作成を必要とするときに、調停手続となります。
あっせん・調停手続の非公開
あっせん・調停手続は非公開で行います。また、紛争解決対応室に頂いた情報は、利用する方の同意なく他部門に提供することはありません。
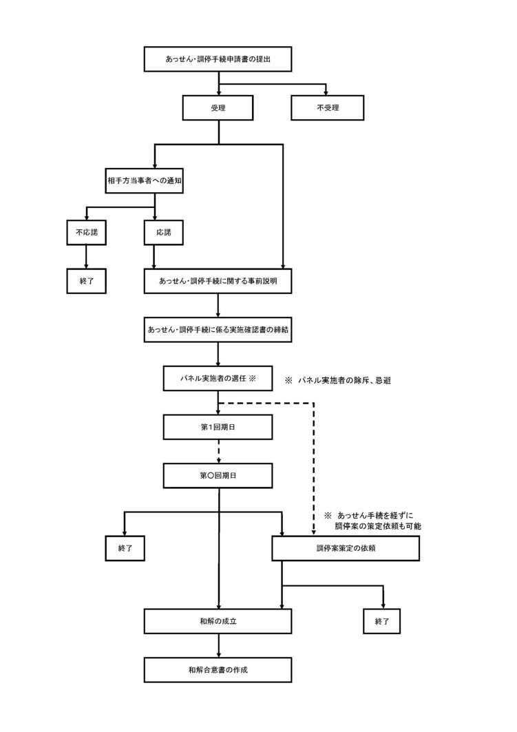
手続の流れ
- 01
-
あっせん・調停手続書の提出
(1)受理→2または3へ
(2)不受理 - 02
-
相手方当事者への通知
(1)応諾→3へ
(2)不応諾→終了 - 03
-
あっせん・調停手続に関する事前説明
- 04
-
あっせん・調停手続に係る実施確認書の締結
- 05
-
パネル実施者の選任(パネル実施者の除斥・忌避)→6または7へ
- 06
-
あっせん・調停手続き(第n回期日)→終了または7または8へ
- 07
-
調停案策定の依頼→終了または8へ
- 08
-
和解の成立・和解合意書の作成
下記フロー図もご参照ください。

紛争解決対応室へのアクセス
〒135-0061東京都江東区豊洲 6-2-15 < 所在地マップ>
電力広域的運営推進機関 紛争解決対応室